公司简介
白朗混凝土外加剂
白朗特种砂浆
白朗工程加固胶粘剂
白朗防水防腐涂料
白朗路桥抢修料
公司动态
行业资讯
常见问答
湖北铁望建材有限公司
公司地址:湖北省宜昌市西陵经济开发区三峡企业总部基地66栋
联系电话:400-0808-135
公司邮箱:tendvan@163.com
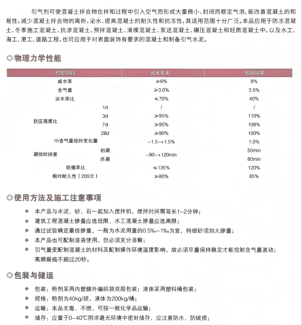
混凝土引气剂
白朗粉体速凝剂
白朗气密剂
白朗抗裂密实剂
白朗引气剂
热线电话
13886654333
上班时间
周一到周五
公司电话
400-0808-135